招聘信息
当前位置: 首页 · 招聘信息 · 正文
“百万英才汇南粤”压轴大戏,完整岗位清单来了!
日期:2025-12-25 信息来源: 点击数:

青春合伙人,出彩人生路!

一场专为青年人才打造的职场盛宴

即将开启

“百万英才汇南粤”大型综合招聘会

2025年12月27日—28日

深圳会展中心(福田)1、4号馆

高薪岗位+名企集结+求职神器

带你踏稳职场第一步!



名企天团集结,硬核岗位任你挑!

华为、腾讯、比亚迪

格力、小鹏......

1200+湾区头部企业强势入驻!

从科技巨头到专精特新

从国企优岗到海外机遇

50000+优质岗位覆盖全行业

更有丰富优质实习机会助你启航!

无论你是应届生、往届生、实习生

还是留学生、本硕博人才、职业院校学子

这里总有一个岗位为你而设!点!

完整岗位清单首次披露

扫码一键查看

(岗位仍在持续更新中)



同步解锁部分热门岗位详情



 知名“大厂”类JOIN US



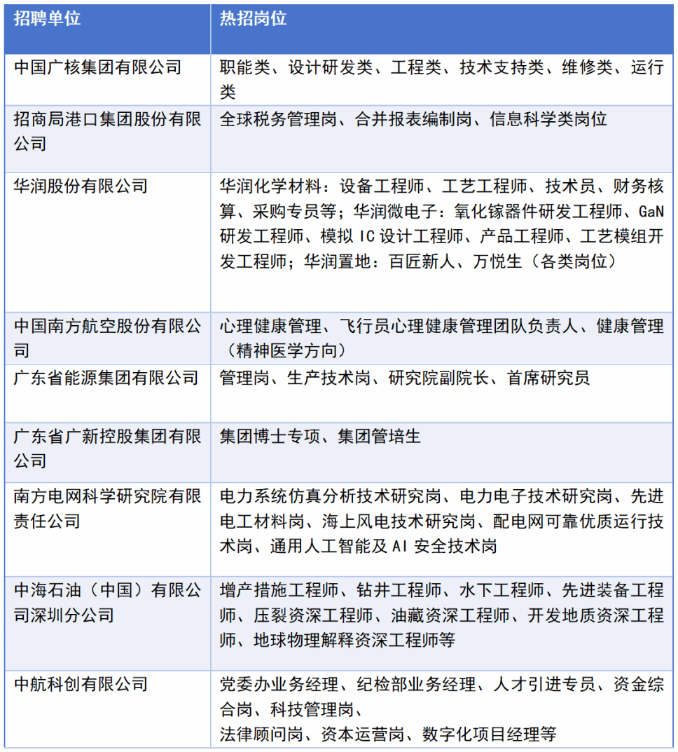
 央企国企类JOIN US



 科研院所类JOIN US



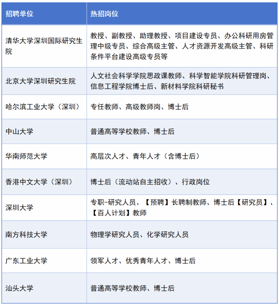
 知名高校类JOIN US



 公立医院类JOIN US



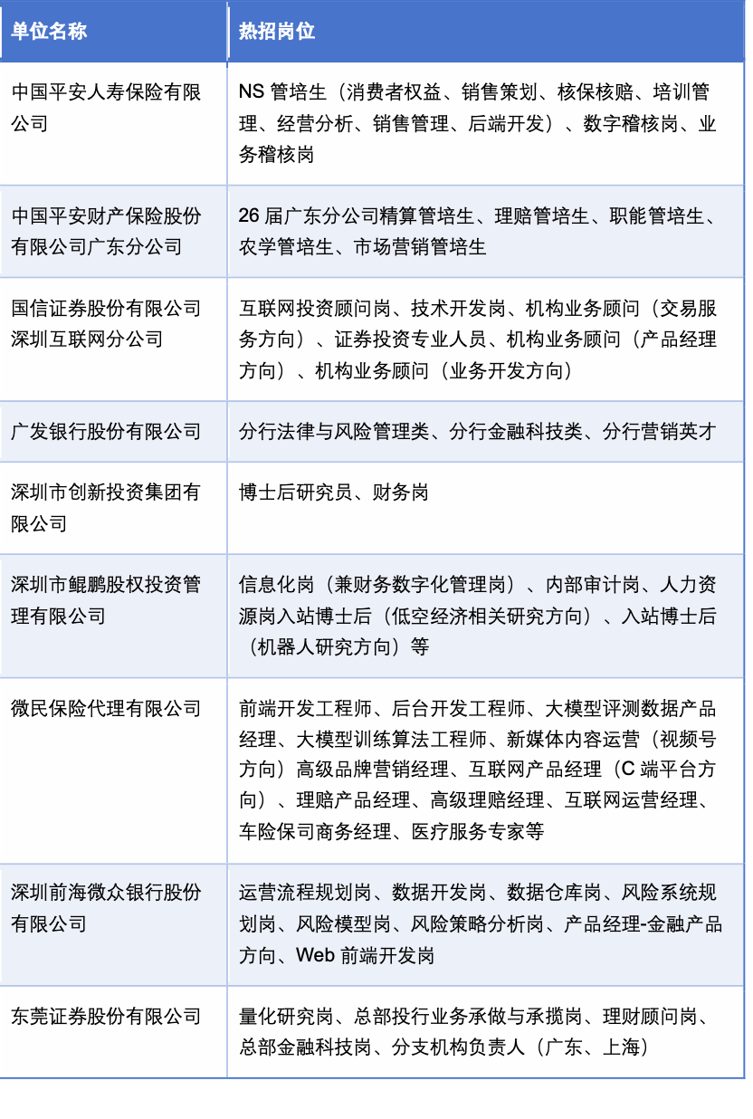
 金融机构类JOIN US



 上市公司类JOIN US



 单项冠军类JOIN US



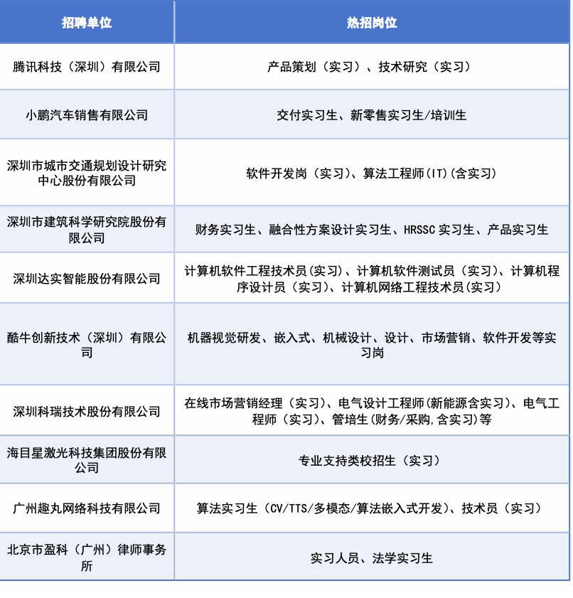
 实习生类JOIN US


现场求职Buff叠满


真人简历诊所:

AI诊断+专家1v1

简历秒变“入场券”

职业形象焕新:

免费妆造+形象照,面试气场全开

路演直通车:

直面企业高管

Show出实力,现场直签!

APEC专区:

链接国际资源

助力人才对接国际机遇


2025.12.27—28

深圳会展中心(福田)约定你!

立即扫码预约

抢占黄金席位



END



来源:深圳人社


上一篇:南昌市2026年“春风行动”就业援助专场招聘活动邀请函
下一篇:医学技术系携手康泰健美医疗科技(深圳)有限公司举办“1.5+1.5”校企合作班宣讲面试会


Copyright版权所有:南昌健康职业技术学院  实习就业处(校企合作办)

电话:0791-83760479       地址:江西省南昌市红谷滩区复兴大道西3999号